Unser umfassender Service und die Lieferung hochwertiger, primärer pharmazeutische Verpackungen setzt sich mit unserer Agilität bei der Konzeption und Entwicklung von Werkzeugen fort.
Wir haben uns zu einem Programm der kontinuierlichen Verbesserung und Investition in Werkzeugdesign und Materialforschung verpflichtet. Origin umfasst alle Kernprozesse der Formgebung in unserem Reinraumfertigung Umwelt, die sich an Entwicklung/Pilot Werkzeuge bis hin zu Werkzeugen für mittlere Kavitäten. Die Anlage beherbergt eine Reihe von Montageautomaten und umfasst eine Klasse 5 aseptische Abfüllung Einrichtung, Dadurch können wir einen geschlossenen Kreislauf von Form- und Fülldienstleistungen an einem Standort anbieten.

Origin hat sich einen guten Ruf bei der Optimierung von Formen erworben. Diese Tätigkeit geht über die anfängliche Werkzeuge Entwicklungsphase, wobei der Schwerpunkt auf den Feinheiten der Werkzeuge die Optimierung der Zykluszeit, die Steuerungsparameter innerhalb des Werkzeugs und hybride Merkmale, die eine Flexibilität bieten, die bei herkömmlichen Konstruktionsverfahren oft übersehen wird.
Abteilung Forschung und Entwicklung
Origin hat ein Team innerhalb der Forschungsabteilung zusammengebracht und Entwicklungsabteilung, die Präzision und Genauigkeit anstrebt, um Formen zu entwickeln und herzustellen, die jahrelang zuverlässig funktionieren. Unser Werkzeuge Entwurf und Entwicklung Team hat branchenübergreifende Erfahrung und eine Wir sind dafür bekannt, dass wir Techniken aus parallelen Märkten in unseren Schwerpunkt Pharma und Gesundheitswesen einbringen.

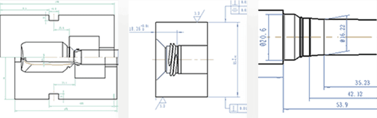
Wir unterstützen Ihre Entwicklung von der ersten Solidworks-Konstruktion, der Modellierung, dem 3D-Druck und der Pilotentwicklung bis hin zur Validierung und kommerziellen Produktion.
Produktionstechniken und -fähigkeiten
Unsere Reinraumform- und Montageanlage der Klasse 7 ist der ideale Ort für Ihr pharmazeutisches Verpackungsprojekt, das durch eine Reihe von Einrichtungen unterstützt wird Plastikverpackung Fertigungstechniken:
- Spritzgießen
- Spritz-Blasformen
- Spritz-Streck-Blasen
- Automatische Montage



Wartung Ihrer Werkzeuge
Sobald Ihre Werkzeuge vollständig kommerzialisiert sind, erstellen wir ein Wartungsprogramm, um optimale Ergebnisse mit Ihren Formen zu gewährleisten. Jede Investition, die Sie bei Origin tätigen, beinhaltet normalerweise eine routinemäßige Wartung und den Austausch einiger Verschleißteile. Wir beraten Sie, ob andere Teile vorgehalten werden sollten, um eine ununterbrochene Produktion von Komponenten gleichbleibender Qualität zu gewährleisten.
Projektvertraulichkeit
Kunden entscheiden sich häufig dafür, die internen Dienstleistungen von Origin in Anspruch zu nehmen, um einen umfassenden Schutz ihres geistigen Eigentums zu gewährleisten, da wir ihnen ein hohes Maß an Vertrauen und Sicherheit bieten.
Wir arbeiten mit einer Vielzahl von weltweit tätigen Pharma- und Gesundheitsunternehmen zusammen, von denen viele konventionelle Verfahren anwenden. Werkzeuge Entwicklungsprozesse, aber auch andere, die im Eiltempo durchgeführt werden, um einen bestimmten Bedarf zu decken, oder um Abhilfe zu schaffen, wenn ein Projekt durch ein unvorhergesehenes Ereignis ins Stocken geraten ist. Was auch immer Ihr Bedarf ist, können Sie sich der absoluten Vertraulichkeit und des Schutzes Ihres geistigen Eigentums sicher sein. Wir kann Sie nehmen einen Auftrag an und nehmen Ihrem Team einen Großteil des Drucks ab, indem Sie - je nach Wunsch - mehr oder weniger stark zusammenarbeiten.
- Zusammenarbeit
- Entwickelt mit Qualität
- Entwicklung von Komponenten
- Entwicklung von Pilotformen
- Optimierte Konstruktion und Produktion
- Formen für die kommerzielle Produktion
- Akzeptanzprozess
- Entwicklung und Produktion im geschlossenen Kreislauf
- Förderung einer nachhaltigen Lieferkette
Wählen Sie Origin für die Entwicklung und Konstruktion von Werkzeugen durch Experten
Mit über 60 Jahren Erfahrung in der Zusammenarbeit mit vielen weltweit führenden Markenherstellern sind wir stolz darauf, unseren Kunden eine Reihe von maßgeschneiderten Lösungen anbieten zu können, die in unserem hochmodernen Reinraum in Großbritannien entwickelt werden.
Unsere Anlagen ermöglichen uns die Herstellung innovativer thermogeformter Lösungen, wie z. B. Sterilbarriereverpackungen, die darauf ausgelegt sind, den Umsatz zu maximieren, die Kosten zu senken und Ihre Markteinführung zu beschleunigen. Ganz gleich, was Sie in Bezug auf eine Reinraumanlage benötigen für den Entwurf und die Entwicklung von Werkzeugen, Reinraumfertigung, Reinraumabfüllung, oder die Verpackung und Etikettierung von Medizin- und Gesundheitsprodukten wird Origin Pharma Packaging eine wirklich außergewöhnliche Lösung liefern.





